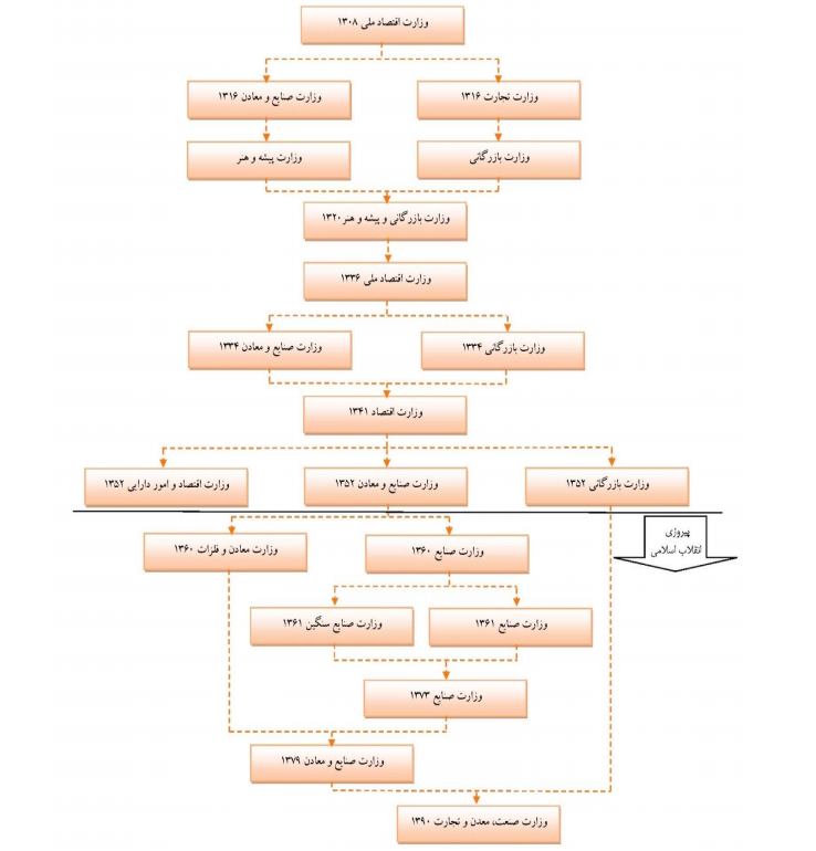
اقتصاد ایران از سال ۱۳۰۸ تاکنون در گیر و دار ادغام یا تفکیک حوزه صنعت و بازرگانی است که در تازهترین تصمیم دولت، قرار شد یکبار دیگر امور بازرگانی از حوزه صنعت جدا و پس از ۱۱ سال وزارت بازرگانی دوباره تشکیل شود.
حوزه صنعت، معدن و تجارت و بازرگانی در این ۹۳ سال گذشته بارها ادغام و تفکیک و یا با تغيير نامهاي مختلف دست و پنجه نرم کرده است و با تصمیم اخیر دولت ابراهیم رئيسی، شمار تفكيک و یا ادغامهای حوزههای بازرگانی و صنایع به عدد هفت رسید.
براساس دادههای مرکز پژوهشهای مجلس، شش تفکیک و ادغام قبلی طی این مدت مربوط به سالهای ۱۳۱۶، ۱۳۲۰، ۱۳۳۴، ۱۳۴۱، ۱۳۵۲ و ۱۳۹۰ بوده که تفکیک سال ۱۴۰۱ را باید هفتمین آن دانست.
بررسی سير تحولات ساختاری حوزه صنایع و بازرگانی نشان میدهد از زمان تشكيل وزارت اقتصاد ملی در سال ۱۳۰۸ تا سال ۱۴۰۱، در مجموع حدود ۵۷ سال حوزه بازرگانی و صنعت در دو وزارت مجزا و در ۳۱ سال دیگر در یک وزارتخانه ادغام بودهاند.
سابقه تغییرات در حوزه صنايع و معادن
گزارش مرکز پژوهشهای مجلس نشان میدهد حوزه صنایع و معادن از سال ۱۳۵۲ تا ۱۳۹۰ چندین بار دچار تغييراتی در سطح كلان و تغيير وزارتخانه بوده است.
براساس این گزارش سال ۱۳۵۲ وزارت صنایع و معادن از وزارت اقتصاد جدا و فعاليت با اهداف مشخص را آغاز کرد و سال ۱۳۶۰ وزارت صنایع و معادن به وزارت صنایع و وزارت معادن و فلزات تغییر ساختار و نام داد.
سال ۱۳۶۱ وزارت صنایع به دو وزارت صنایع و صنایع سنگين تقسیم شد و سال ۱۳۷۳ نیز وزارتخانههای صنایع و صنایع سنگين با یکدیگر ادغام و وزارت صنایع را تشکیل دادند.
آخرین این تغییرات مربوط به سال ۱۳۷۹ است که وزارت صنایع و وزارت معادن و فلزات با یکدیگر ادغام و وزارت صنایع و معادن را تشکیل دادند.
سابقه تغییرات در حوزه بازرگانی
دادههای رسمی و تاریخی میگوید از سال ۱۳۵۲ تا سال ۱۳۹۰ تغييرات كلانی در حوزه وزارت بازرگانی رخ نداده و تنها تغییراتی در ساختار این وزارتخانه صورت گرفته است.
سال ۱۳۵۲ وزارت بازرگانی از وزارت اقتصاد تفکیک و به طور مستقل و با اهداف مشخص تشكيل و شروع به فعاليت كرد و سال ۱۳۵۶ هم سازمان مركزی تعاون كشور به تشکیلات وزارت بازرگانی اضافه شد.
در سال ۱۳۵۸ هم مركز بررسی قيمتها با سازمان حمایت توليد كنندگان و مصرفكنندگان ادغام و سازمان حمایت از مصرف كنندگان و توليدكنندگان راهاندازی شد. در همان سال نیز كشتيرانی ملی آریا، ابتدا با نام كشتيرانی ملی ایران و سپس كشتيرانی جمهوری اسلامی ایران به تشكيلات وزارت بازرگانی اضافه شد.
سال ۱۳۶۸ نیز تغييراتی در سازمانهای وابسته به وزارت بازرگانی رخ داد و صندوق ضمانت صادرات ایران و شركت سهامی نمایشگاههای بينالمللی ایران در مركز توسعه صادرات ایران ادغام شدند.
در سال ۱۳۸۳ نیز تشکیلات جدید وزارت بازرگانی با اصلاحاتی با چهار معاونت و هشت مؤسسه و شركت وابسته به تأیيد سازمان مدیریت رسيد.
تجربه سایر کشورها چه میگوید؟
نتایج برخی مطالعات میگوید در همه این كشورها، سياستگذاریها به گونهای است كه بخش بازرگانی در راستای بخشهای توليدی و صنعتی قرار میگیرند.
آنطور که یک سند مرکز پژوهشهای مجلس نشان میدهد بسياری از كشورها به خصوص كشورهای جنوب شرق آسيا كه رشد سریع صنعتی آنها به معجزه آسيایی مشهور شده است از الگوی ادغام وزارت صنعت و تجارت در یک وزارتخانه استفاده كردهاند.
در مقابل كشورهای زیادی وزارت بازرگانی مستقل و منفک از وزارت صنعت دارند، مثل چين، تركيه، اندونزی، ایرلند، بلژیک، كانادا و انگلستان.
با وجود این در اغلب كشورهای دارای وزارت بازرگانی مستقل از صنعت، سياستهای تجاری و صنعتی در نهادی مشترک تصميمگيری و همساز میشود.
نتایج یک بررسی وضعيت وزارتخانههاي مربوط به صنایع و معادن و بازرگانی در ۴۹ كشور دنيا که سال ۱۳۸۸منتشر شده هم نشان میدهد در بين این كشورها ۶۵ درصد آنها این دو حوزه را در ساختار دولت تفكيک و در مقابل ۳۵ درصد از آنها این دو حوزه را متمركز اداره میکنند.
نتایح یک تحقیق مؤسسه مطالعات و پژوهشهاي بازرگانی نشان میدهد تقریبا نسبت برابری بين كشورهایی كه دارای ساختار متمركز در اداره حوزه صنعت و بازرگانی هستند و كشورهایی كه نهادهای مستقل برای مدیریت بازرگانی و صنعت دارند، برقرار است.
نتایج بخش دیگری از این تحقیق میگوید که در آسيا و اقيانوسيه و همچنين كشورهای آفریقایی كمی بيش از نيمی از كشورها دارای بازرگانی و صنعت جدا از یكدیگر هستند و در كشورهای اروپایی و آمریكاي شمالی هم اغلب بازرگانی و صنعت در یک وزارتخانه ادغام شدهاند.
موافقان و مخالفان تفکیک و ادغام چه میگویند؟
مخالفان تفکیک میگویند اتخــاذ سياستهــای تجــاری و صنعتــی به صورت يكپارچــه امری ضروری و کارآمد است که باید در خدمت صنعت و توليد باشد تا تولید رونق داشته باشد.
آنها همچنین معتقدند اغلب كشـورهای صنعتـی از الگـوی تجميـع تجـارت و توليـد در یـک وزارتخانه بهره میبرند این یک الگوی موفق جهانی است.
این دسته از مخالفان تفکیک دو وزارتخانه را در تضاد با ضـرورت كوچـک و چابکسـازی بدنه دولـت و برنامه پنجم توسعه میدانند.
ضرورت يكپارچگی مديريت زنجيره توليد تا مصرف، عقبگرد دوباره و حاكم شدن نگاه واردات محور به جای صادرات محور و ناكامی در تشكيل شورای عالی برای ایجاد ارتباط ميان دستگاهی در حوزههای مرتبط از دیگر دلایل مخالفان تفکیک است.
یکی دیگر از استدلالهای مخالفان این است از آنجا که تجربه وجود وزارت بازرگانی در کشور ثابت کرده این نهاد به عنوان ابزار واردات در دست دولتها عمل میکند، بنابراین احیای چنین وزارتخانهای به معنای به رسمیت بخشیدن افزایش واردات خواهد بود.
در مقابل موافقان تفکیک وزارت صنعت، معدن و تجارت و احیای وزارت بازرگانی، به سخنان سال ۱۳۹۴ علی خامنهای استناد میکنند و میگویند او در هفته دولت در دیدار با اعضای دولت، به گستردگی امور کلان وزارت صنعت، معدن وتجارت اشاره کرده است.
پس از آن دیدار بود که نمایندگان مجلس به صرافت افتادند و طرح تفکیک وزارت صنعت، معدن و تجارت را تدوین کردند.
موافقان تفکیک میگویند متمركز شدن سياستگذاری و مدیریت بيش از ۴۰ درصد از توليد ناخالص داخلی كشور در یک وزارتخانه، تصمیم کارآمدی نیست.
آنها همچنین معتقدند ادغام بخش «صنعت و معدن» كه بيشتر دغدغه توليد و بهرهبرداری را دارد با بخش «بازرگانی» كه ماهيتی فرابخشی دارد و دغدغهاش تجارت و حضور در بازارهای جهانی و نيز حمایت از مصرفكنندگان است، متجانس نیست.
محقق نشدن سیاست افزايش توليدات صادراتگرا، افزايش چابكی و تسريع در امور تجاری و شكل نگرفتن نظام تعرفهای برای حمايت هدفمند از توليد از دیگر استدلالهای موافقان تفکیک است.
Read More
This section contains relevant reference points, placed in (Inner related node field)
بررسی عملکرد دو وارتخانه پس از ادغام
مرکز پژوهشهای مجلس در سندی که در این زمینه منتشر کرده به بررسی عملکرد وزارت صنعت و تجارت و معدن از سال ۱۳۹۰ به بعد پرداخته است.
این سند میگوید اجرای این موضوع با شتابزدگی خاصی همراه بوده است. به اعتقاد این مرکز وجود تفاسير مختلف از قانون بين دولت و مجلس و همچنين اختلافات درونی دولت از جمله عواملی بوده كه باعث شد این فرآیند خارج از فضای كارشناسی و طی یک فرآیند شتابزده اجرا شود.
آنطور که این مرکز اعلام کرده است تجربه سالهای اخیر نشان میدهد ادغام نشدن اصولی ساختارها و فرآيندهای كاركردی دو وزارتخانه و اكتفا كردن به تجميع مسئوليتها از مهمترین نتایج آن بوده به این معنا که تغييرات تنها در سطح ادغام دو وزیر باقی ماند و در عمل دو وزارتخانه با یكدیگر تجميع شدهاند.
در این گزارش همچنین آمده این ادغام منجر به چابکسازی ساختارها و منابع انساني در وزارتخانه نشده و تصدیگری دولت افزایش یافته که علاوه ضربه خوردن فضای تجارت و بازرگانی، صنایع راهبردی نيز خسارت دیدهاند.
تصمیمهای سیاسی بلای جان اقتصاد ایران
پشت بسیاری از این مخالفتها و موافقتهای به ظاهر کارشناسی و اقتصادی، البته که منافع فردی و جناحی هم خوابیده است. این را تجربه بیش از ۴۰ سال حکمرانی روحانیون شیعه در ایران نشان میدهد که طی این مدت چه سیاستها و برنامههایی در مقاطع مختلف غیرقانونی یا قانونی شده است و این قوانین متضاد منافع چه کسانی را تامین کرده است.
مرکز پژوهشهای مجلس از جمله نهادهایی است که طی این سالها دستکم چند نظر کارشناسی بحث برانگیز در زمینه احیای وزارت بازرگانی منتشر کرده است.
اوج مخالفتهای این مرکز زمانی بود که حسن روحانی چندینبار تلاش کرد تا وزارت بازرگانی احیا کند که هر بار با اشکالات این مرکز و مجلس یا شورای نگهبان روبرو شد.
تیر ماه سال ۱۳۹۸ مرکز پژوهشها به همراه اداره کل قوانین مجلس با انتشار گزارشی اعلام کردند تشکیل مجدد وزارت بازرگانی تبعات اقتصادی نامطلوب و مغایرتهای قانونی دارد.
در این گزارش آمده است احیای این وزارتخانه دو هزار میلیارد تومان بار مالی خواهد داشت، تغییر ساختار و ترکیب دولت دستکم به دو سال زمان نیاز دارد، احیای وزارت بازرگانی منجر به افزایش واردات و آسیب به تولید داخلی خواهد شد و دولت را در زمینه تولید به مجلس غیرپاسخگو خواهد کرد.
این گزارش همچنین احیای وزارت بازرگانی را مخالف با قانون برنامه ششم توسعه، قانون اساسی، سیاستهای کلی «اقتصاد مقاومتی» و سیاستهای کلی نظام جامع اداری معرفی کرده بود.
دولت رئیسی حالا در چنین وضعیتی با هدف «تقویت و تجمیع ابزارهای نظارتی دولت بر بازار»، «کنترل مؤثرتر قیمتها»، «تسهیل تجارت و رونق تجارت خارجی»، «سیاستگذاری واحد و چابکی در امور بازرگانی و حمایت جدیتر از مصرفکننده» رای به احیای این وزارتخانه داده است.
این رای در واقع تائید طرح مجلس برای تفکیک وزارت صنعت، معدن و تجارت و تشکیل دو وزارتخانه صنعت و معدن و همچنین وزارت بازرگانی است که نظر شورای نگهبان در این زمینه فصلالخطاب خواهد بود.

